搜索

资本野心VS实业阳谋:盈峰、欧派两巨头路径分野,大家居行业迎来终极洗牌

发表时间:2025-12-01 12:00作者:亚太家居网
图片


一纸价值18.67亿元的股份转让公告,在看似平静的家居行业投下了一颗深水炸弹。定制巨头索菲亚迎来“美的系”背景的盈峰集团作为第二大股东,这不仅是简单的财务投资,更是大家居产业整合进入深水区的标志性事件。当资本巨鳄的“野心”遇上实业巨头的“阳谋”,一场重塑行业格局的终极对决已然拉开序幕。


不止是财务投资
更是战略拼图


58ffb6899780c1ab0d549ab31de096e.png


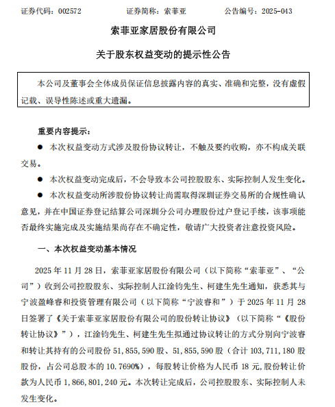
11月28日晚间,索菲亚的公告揭示了交易的核心。需要特别说明的是,盈峰集团此次入股,是基于独立的行业分析和标的企业价值判断所做出的决策,购买行为合法合规,是正常的市场投资行为。 这一独立的决策属性,让我们能更清晰地审视其战略意图:


1. 高溢价认可:每股18元的转让价格,相较于市价有一定溢价,彰显了盈峰集团对索菲亚内在价值与发展前景的高度认可。

2. 精准角色定位:交易明确“不涉及控制权变更”,盈峰甘居第二大股东。这一定位既安抚了市场对管理层动荡的担忧,也表明了其旨在通过战略协同创造价值,而非寻求短期控股。

3. 版图完美闭环:此次入股,让盈峰集团的“大家居版图”豁然开朗。去年斥资88.8亿元入主家居龙头顾家家居,如今再拿下定制龙头索菲亚10.77%的股份,一条清晰的产业链已然成型。


e1508e3846b0ff9b98a9637338ed576.png


盈峰的野心,早已超越财务投资的范畴。其背后是何剑锋——美的集团创始人何享健之子所掌舵的庞大资本帝国。连续重金押注家居龙头,其逻辑在于:打破家电与家居的产业边界,在“家”的整体场景下,构建一个无人能及的超级生态。


路径分野
盈峰的“资本并购”与欧派的“内部革命”


deba032c20a8c7a1b7e5986792fc3af.jpg


就在盈峰在外“攻城略地”的同时,行业另一极——定制巨头欧派家居,正进行着一场深刻的“内部革命”。从撤销事业部“分田到户”,到近期尝试推出基于平台的合伙制,欧派的路径是向内求索,通过制度创新激发组织活力,力图走通“定制+软体+家具+装修”甚至更广的大家居之路。


这两种模式代表了当前行业整合的两种核心力量:


  • 盈峰模式(资本驱动):凭借雄厚的资本实力和美的系的产业背景,通过独立的市场决策进行战略性投资,快速拼接产业链关键环节,实现跨领域资源整合。其优势在于速度快、版图大,能迅速形成规模效应。

  • 欧派模式(实业驱动):依托自身强大的制造、渠道和品牌根基,通过内部组织架构和激励机制的变革,孵化新业务,打通内部壁垒,实现内生性增长。其优势在于根基稳、控制力强,文化融合度高。


业内人士分析,两者的战略领地高度重叠,但方法论迥异。这场“资本并购”与“内部革命”的竞赛,将决定未来大家居行业的王座归属。


真正的对手来自跨界
集中度加速提升


f289497aaa1cd3035114a2575b3937d.jpg


盈峰入股索菲亚事件,向整个家居行业揭示了几个残酷而清晰的未来趋势:


1. 竞争维度升维,“跨界打劫”成为常态: 对于传统的家居企业而言,未来的竞争对手可能不再是隔壁的橱柜品牌或沙发工厂,而是像盈峰这样的资本大鳄,或是像贝壳这样的居住服务平台。竞争已经从产品、渠道的竞争,升级为生态系统与产业链的竞争。

2. 马太效应加剧,中小品牌生存空间受压: 巨头们的合纵连横,意味着资源(资本、供应链、技术、人才)将加速向头部企业集中。缺乏独特竞争优势和资本护城河的中小企业,将被迅速边缘化,行业“强者恒强”的格局将进一步固化。

3. 整合挑战巨大,“串项链”的能力是成败关键: 收购只是第一步。如何将不同时期、独立决策投资的企业(如顾家、索菲亚)以及相关产业资源有效整合,串成一条价值连城的“项链”,是盈峰面临的最大挑战。这涉及到不同企业文化的融合、渠道的协同、数据的打通以及利益的重新分配。正如业内人士所言,“这有待时间的检验”。同样,欧派的平台合伙制能否真正激发活力,避免内部资源耗散,也是一场严峻的考验。


盈峰的资本躁动与欧派的实业变革,并非孤立事件,而是大家居行业在房地产市场变革、消费需求升级大环境下必然发生的结构性调整。这场由资本与实业共同驱动的浪潮,正以摧枯拉朽之势冲击着旧有的行业秩序。多年以后,当我们回首这段历史,或许会清晰地看到,2025年末的这笔交易,正是大家居“战国时代”走向终局,巨头鼎立格局奠定的关键一役。大浪淘沙,剩者为王,而“剩者”的面孔,要么是深谙产业规律的资本巨鳄,要么是勇于自我革命的实业巨头。

实时资讯

实时资讯

副标题

合作伙伴
联系方式

邮箱:307771326@qq.com

地址:河北省石家庄市新华区格澜商务1109室

电话:15226561371