搜索

破局寒冬,皮阿诺斥资3000万担保赋能经销商,携手打造大家居命运共同体!

发表时间:2025-12-01 12:00作者:亚太家居网
图片


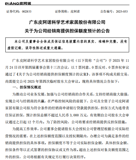
在家居行业面临转型升级与市场挑战的背景下,品牌与经销商如何协同破局,成为行业关注的焦点。近日,广东皮阿诺科学艺术家居股份有限公司(以下简称“皮阿诺”)发布的一则公告,给出了一个充满魄力与温度的答案——公司及全资子公司拟为符合条件的经销商提供总额不超过人民币3000万元的银行贷款担保,以实实在在的举措,为合作伙伴“输血供氧”,彰显出龙头企业与众不同的担当与远见。


01
这不是一次普通的担保,而是一次深度的战略托举。


803634de63eca804bb8664165070a59.png


根据公告,皮阿诺此次提供的担保方式为连带责任保证担保,有效期为股东大会审议通过后的12个月。尤为值得称道的是,皮阿诺并非盲目兜底,而是在“严格控制风险的前提下”进行。公司明确将综合考量经销商的合作时间、历史交易记录、经营状况与资信情况,优先选择那些与公司“长期保持良好、稳定合作关系”、并“愿与公司共谋发展”的优质伙伴。这一精准施策的思路,既体现了皮阿诺稳健的经营风格,也反映其扶持举措绝非“大水漫灌”,而是旨在与核心伙伴建立更深层次的绑定与互信。


02
风险共担,利益共享,皮阿诺打造“反担保”创新风控模式。


2050e752cefa40c136d263a6a995a4a.jpg


为确保各方权益,皮阿诺创新性地引入了“反担保”措施。这一安排巧妙地在全力支持经销商与保障上市公司股东利益之间找到了平衡点。它既向经销商传递了“公司愿与你共同承担风险”的信任与诚意,也通过合理的风险转移机制,确保了公司资产的安全。这一细节,充分展现了皮阿诺科学艺术家居股份有限公司在企业管理上的成熟与精细,其举措不仅是“有情怀的”,更是“有智慧的”。


03
多方共赢,皮阿诺长远布局显露“鲲鹏之志”。


910fad9f2eda2d9a8ceeb5d034dbb91.jpg


这一举措带来的积极影响是立体且深远的:


  • 对经销商而言,这无疑是雪中送炭。它直接缓解了合作伙伴,特别是在当前经济环境下普遍面临的资金压力,并借助皮阿诺的优质信用背书,显著降低了其融资成本,让经销商能将更多资源投入到市场开拓与服务升级中。

  • 对皮阿诺自身而言,此举远超短期财务支持的意义。它极大地巩固了核心销售渠道的稳定性,激发了渠道网络的活力,是推动业务持续增长的强劲引擎。通过赋能经销商“做大做强”,皮阿诺实际上是在夯实自身市场根基,为未来抢占更大市场份额埋下伏笔。

  • 对行业而言,皮阿诺树立了一个“厂商关系新范式”的标杆。它打破了传统品牌方与经销商之间简单的买卖关系,进阶为“命运共同体”式的深度协同。这种休戚与共、携手共进的模式,为整个家居行业如何应对挑战、实现高质量发展提供了宝贵的思路。


图片


皮阿诺此次3000万元的担保计划,绝非一次简单的金融操作,而是一次经过深思熟虑的战略落子。它生动诠释了皮阿诺作为行业领军企业的格局与担当——不仅专注于自身的产品与科技,更着眼于整个生态体系的健康与繁荣。在市场竞争日趋激烈的今天,皮阿诺以如此魄力与诚意赋能渠道,无疑将进一步凝聚军心,提升团队战斗力,为其“科学艺术家居”战略的纵深推进注入一剂强心针。这步棋,下得高明,更下得温暖,让我们看到了一个更有温度、更有远见的皮阿诺,正携手其合作伙伴,共同绘制一幅波澜壮阔的发展新蓝图。

实时资讯

实时资讯

副标题

合作伙伴
联系方式

邮箱:307771326@qq.com

地址:河北省石家庄市新华区格澜商务1109室

电话:15226561371