搜索

富森美的“至暗时刻”:董事长董秘半年内双双被留置,百亿家居帝国风雨飘摇

发表时间:2025-11-26 12:00作者:亚太家居网
图片


短短四个月内,家居卖场巨头富森美(002818.SZ)的“大脑”与“喉舌”先后被监察部门留置。从掌舵者刘兵到资本市场沟通的关键人物张凤术,这场始于2025年夏天的风暴,在初冬时节再度升级。在业绩持续下滑与战略项目巨额亏损的背景下,高层震荡已不仅仅是公司治理的危机,更成为整个家居建材行业在寒冬中艰难求存的残酷缩影。


01
连环冲击:权力核心的“真空”


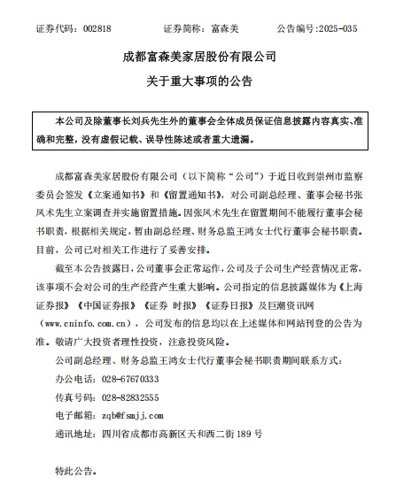
11月25日晚,富森美的一纸公告,让市场愕然。公司副总经理、董事会秘书张凤术因被立案调查并实施留置,成为继今年7月董事长、实控人刘兵被留置后,又一位“失联”的核心高管。


e0b3bd23f3fec92ac4d4f6f8960cc0f.png


公告措辞冷静,称已由财务总监王鸿代行董秘职责,并强调“公司董事会正常运作”,“生产经营情况正常”。然而,资本市场深知,董事长与董秘作为公司的战略决策核心与信息披露枢纽,在半年内相继被留置,绝非常态。尽管公司声称“尚未知悉是否有关联”,但如此高规格、高密度的调查,很难不让人猜测其背后或存在系统性、关联性的问题。


02
业绩“滑铁卢”与“乐园”的拖累


高管的个人命运与公司的经营状况,此刻形成了耐人寻味的共振。


f94771c8e7360bebe3b23e3773256f0.jpg


富森美的业绩正经历一场“滑铁卢”。2024年,营收与净利润双双下滑;进入2025年,跌势加剧,前三季度营收同比下降14.35%,扣非净利润暴跌近19%。这背后,是整个家居建材行业的凛冬:房地产市场的持续低迷、消费者信心不足导致的“消费降级”,以及行业从增量争夺进入残酷的存量搏杀。


然而,富森美的困境似乎不止于大环境。被公司寄予厚望、历时7年打造的“富森美家的乐园”项目,已成为一个沉重的包袱。截至2024年底,该项目已投入高达17.56亿元,工程进度显示100%,但当年带来的却是3667万元的亏损。这个曾被视作转型突破口的“乐园”,在需求萎缩的当下,其巨大的前期投入和不确定的回报周期,正严重侵蚀着公司的利润。


03
行业缩影:从“躺赢”到“苦熬”的转型阵痛


526df29f213a50b5693cc1f7d6dac67.jpg


富森美的遭遇,是许多传统家居卖场共同面临的课题。


过去十年,依托地产红利,家居卖场享受着“坐地收租”的黄金时代。但如今,模式已然生变。消费者不再满足于单一的购物场所,而是追求体验、设计与一站式解决方案。线上渠道的分流、整装公司的兴起,都在不断挤压传统卖场的生存空间。


富森美试图通过“家的乐园”打造新业态,其方向具有前瞻性,但时机与节奏的把握至关重要。在行业下行周期进行如此重资产的投入,无疑是一场豪赌。如今,战略转型受挫叠加核心高管涉案,富森美的未来增添了巨大的不确定性。


此外,公司业务版图中涉及商业保理、小额贷款等类金融业务,这些业务在宏观经济承压时,通常伴随着更高的风险,也为公司的合规与经营带来了更多挑战。


04
结语


1e711a60a8b0cc7982988219ca1e7f4.jpg


董事长与董秘的接连留置,如同一面镜子,照出了富森美内部治理可能存在的深层次问题。而持续下滑的业绩与转型项目的巨额亏损,则暴露了其在外部环境剧变下的战略焦虑与经营困境。


这不仅是富森美一家的危机,更是敲给整个家居行业的警钟。当时代的潮水退去,那些曾依靠模式红利快速扩张的企业,是否做好了“裸泳”的准备?高管的个人命运与企业的兴衰交织,富森美的故事,仍在书写,但其教训已然深刻:在寒冬中,任何内部的风险都可能被无限放大,稳健的治理与审慎的战略,比任何时候都更为重要。

实时资讯

实时资讯

副标题

合作伙伴
联系方式

邮箱:307771326@qq.com

地址:河北省石家庄市新华区格澜商务1109室

电话:15226561371