搜索

断尾求生?东方雨虹刚“亏本卖房”回血,转身宣布减资超4700万!

发表时间:2025-11-21 12:00作者:亚太家居网
图片


一边是八年来首次转正的经营现金流,一边是密集处置资产带来的数千万亏损与公司减资,防水龙头东方雨虹近期的资本运作,勾勒出一幅在行业寒冬中奋力自救的复杂图景。


意欲何为
减资公告背后的经营变局


3d125293f3f4bf3542d13faaccf74c1.png


11月19日晚间,A股建筑防水材料龙头企业东方雨虹(002271.SZ)发布了一则减资公告,宣布公司注册资本由原来的24.36亿元减少至23.89亿元,减资规模超过4700万元。这一操作紧随其近期引发市场关注的“亏本卖房”举措,让人不禁要问:公司意欲何为?


减资公告本身并未详细说明具体原因,但结合公司近期披露的财务数据和一系列资产出售动作,其背后逻辑或可见一斑。


业绩承压
现金流现积极信号


e6e3c994d9fd9fc24f4bb303481d927.png


东方雨虹的主营业务属于建筑材料行业的防水细分领域。当前,房地产行业的调整无疑给其带来了巨大压力。财报显示,2025年前三季度,公司营业收入206亿元,同比下滑5.06%;归属于上市公司股东的净利润为8.1亿元,同比大幅减少36.61%。


然而,在一片下滑的数据中,也闪现出一缕微光。其三季度报披露,经营活动产生的现金流量净额终于转为正值,达到4.16亿元。这一数字之所以备受关注,是因为这是东方雨虹自2017年至2024年,连续8年三季度报经营现金流为负以来,首次实现转正。这或许表明,公司在回款管理、营运效率上正在取得积极进展。


“忍痛割肉”
一月内卖房预计亏损近5000万


398c0b7348a97d6367af08698339eab.png


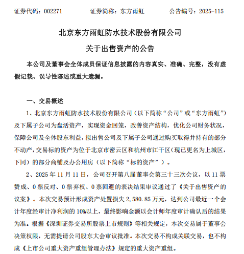
现金流的改善,或许部分得益于公司近期的“壮士断腕”。就在近日,东方雨虹发布出售资产计划,直言拟出售位于北京密云、杭州上城区的部分商铺及办公用房,预计将形成资产处置损失2580.85万元。


这并非孤例。时间回溯至今年10月底,公司已披露两笔资产变现计划:一是出售北京昌平区的两套不动产,预计亏损2345.61万元;二是计划择机出售所持有的部分金科服务股票。


粗略计算,仅在过去一个月内,东方雨虹公告的不动产处置预计亏损合计就已接近5000万元。 公司不惜亏本也要将商业地产、公寓等非核心或投资性资产快速变现,其加速回笼资金、优化资产结构的意图十分明显。


减资与卖房
意在优化资产负债表


a955823c327dba5838d728c92ed8042.jpg


业内分析认为,东方雨虹这一系列“组合拳”——从亏本出售房产到减少注册资本,核心目的可能在于应对当前严峻的市场环境,主动进行战略收缩,以聚焦主营业务、降低负债、改善现金流状况,从而夯实公司过冬的“底气”。


减资可以直接减少公司的股本,在一定条件下能够提升每股收益和净资产收益率,是优化财务指标的一种手段。而处置亏损资产,虽然短期内会形成账面损失,影响当期利润,但能够盘活沉淀资产,为公司在行业下行周期中提供宝贵的现金“弹药”。


东方雨虹的断腕之举,是其穿越周期、谋求生存与发展的主动调整,还是形势所迫的无奈选择?其效果如何,市场正拭目以待。

实时资讯

实时资讯

副标题

合作伙伴
联系方式

邮箱:307771326@qq.com

地址:河北省石家庄市新华区格澜商务1109室

电话:15226561371