搜索

减持计划到期竟“零动作”!梦天家居重要股东突然“踩刹车”意欲何为?

发表时间:2025-11-21 12:00作者:亚太家居网
图片


一份备受关注的减持计划,在期限届满时竟以“零减持”落幕。梦天家居(股票代码:603216)于11月20日晚发布公告,控股股东的一致行动人临门一脚收回步伐,持股比例分毫未动。这出人意料的“静止”,为市场留下了巨大的想象空间。


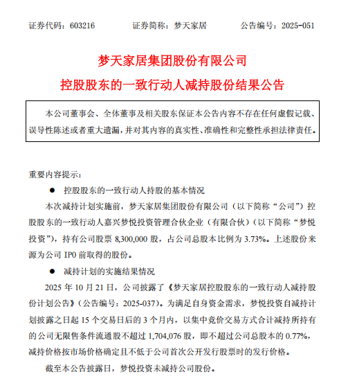
日前,梦天家居发布公告,揭晓了控股股东一致行动人——嘉兴梦悦投资管理合伙企业(有限合伙)(以下简称“梦悦投资”)减持计划的最终结果。


4b4944e0d86a227c9ae793b6fecbbf3.png


公告确认,在此次减持计划期间内,梦悦投资未进行任何操作,实际减持数量为0股。 其持股数量仍维持在830万股,占总股本3.73%的比例保持不变。


2f0761e9bfc4e1d8f866bcaaab59feb.png


这一“零动作”结局,与一个多月前的计划形成鲜明反差。2025年10月21日,公司曾披露,梦悦投资拟在公告之日起15个交易日后的6个月内,通过集中竞价方式减持不超过170.41万股(占公司总股本的0.77%)。


a1bc72401bd1ef960d99c7c99128e7b.jpg


如今计划期满,股东却“按兵不动”,并未执行原定方案。此类“计划高调、执行寂寥”的现象在资本市场虽非孤例,但往往传递出复杂信号,引发市场对其背后动机的深度解读。


a8904f320fe6d12266423806d020c71.jpg


业内人士指出,股东放弃实施减持,其背后动机可能多元:或是出于对公司基本面与长期价值的坚定信心,在当前估值下产生“惜售”心理;或是基于对整体市场环境的审慎判断,选择保留实力、静待更佳时机。无论如何,此次“零减持”行动本身,无疑向市场传递了控股股东阵营稳定、无意在当下阶段分散股权的积极信号。


梦天家居此次股东减持的“空窗”表现,为公司股价走势及市场信心平添了一份看点。股东方后续是否会推出新的资本规划,将成为市场持续关注的焦点。

实时资讯

实时资讯

副标题

合作伙伴
联系方式

邮箱:307771326@qq.com

地址:河北省石家庄市新华区格澜商务1109室

电话:15226561371