搜索

欧派家居为何出租新厂房?短期行为背后透露行业新动向

发表时间:2025-09-29 13:39作者:亚太家居网
图片


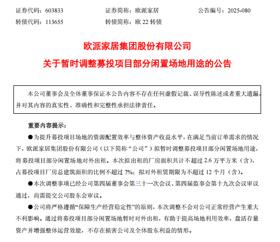
9月27日,欧派家居的一则公告引发了市场关注。这家家居巨头宣布,拟将旗下投资规模达25亿元的“欧派家居智能制造(武汉)项目”中的部分闲置厂房对外出租。


c2c13f28c57fc78d8e7112620d64caa.png


根据公告,本次拟出租面积不超过2.6万平方米,租赁期不超过一年。为何在重金投入的新建生产基地中,会出现需要对外出租的“闲置产能”?欧派家居在公告中给出了解释:这主要是由于项目主要产品的产能爬坡和释放需要时间,导致部分场地出现“暂时性闲置”。


dc49c36b01817f4698005be6cdb3f57.png


这一现象背后,折射出当前家居行业所面临的市场环境变化。企业需要更加精准地控制产能释放节奏,以匹配市场需求。欧派家居表示,此次出租是提升资产使用效率的优化决策,不会影响正常经营,反而能通过盘活存量资产来增强整体效益。


图片


分析指出,欧派此举并非简单的“出租”,而是一次精明的资产运营。在项目建设完成与产能完全释放的“时间窗口”内,将闲置资源短期变现,体现了龙头企业在资本和产能管理上的前瞻性与灵活性。这或许预示着,在家居行业增速调整期,精细化运营、提升资产收益率将成为企业竞争的新焦点。

实时资讯

实时资讯

副标题

合作伙伴
联系方式

邮箱:307771326@qq.com

地址:河北省石家庄市新华区格澜商务1109室

电话:15226561371